找回密码
 注册会员
发现之美——寻找梦中的小木屋
多谢论坛举办的活动,多谢组织者和麻豆!
午后漫步 2014-6-8 21:42 1003 5
索尼 摄像机体验制作MV《不要在寂寞的时候说爱我》
午后漫步 2014-6-8 20:35 1114 8
发现之美——感受《今晚8点》
http://www.tudou.com/v/SFfu0R632g0/&rpid=104114121&resourceId=104114121_04_05_99/v.swf "> http://www.tudou.com/v/SFfu0R632g0/&rpid=104114121&resourceId=104114121_04_05_99/v.swf ...
午后漫步 2014-6-4 06:30 1222 5
《家园漫步》-发现之美的作业
2013年12月15日拍摄于御园风景小区。 http://i.youku.com/u/home/type_privatemsg#
太乙渔仁 2014-4-27 23:09 1116 1
发现之美——杜陵春晓山庄(交视频作业)
首次学习拍摄视频,拍后自己也觉得不是很满意,持机不稳是最大问题。索尼机少,人多,部分素材是用手持相机取的。最主要的是以前就没用过会声会影等视频编辑软件,下载、破解、学习,折腾N久好 ...
喜拍的青山 2014-2-14 08:29 1122 2
视频: #发现之美VG900#-西安站-杜陵
尹剑平 2014-2-14 08:11 1015 1
视频: #发现之美VG900#-西安站-杜陵-秋之美
尹剑平 2014-2-14 08:07 740 1
杜陵---春晓山庄作业
再一次感谢西安摄影论坛办的这次活动,让我们更进一步的了解了VG900高清数字摄像机的特点。 http://v.youku.com/v_show/id_XNjI4OTA1OTI4.html
尹剑平 2014-2-14 08:01 893 2
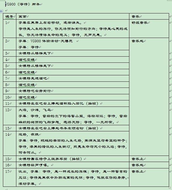
迟到的作业----天禧苑《等待)MV
D200 2014-1-28 08:29 1248 6
VG900发现之美-西安站-小刚
陕西西安拍客 2014-1-20 17:23 954 6
发现之美索尼V900摄影活动作业
侯伟 2014-1-18 23:22 899 1
VG900发现之美——爱,在记忆中找你
用Premiere cs6 编辑,在导出的时候出现问题了,素材目录一直没有变,做的时候开始好好的,后来显示“媒体离线脱机”,不知道怎么回事,只能导出720X576文件,求指教。 为了不违反约定,希望 ...
Joe_showme 2014-1-18 19:50 833 1
索尼NEX--VG900体验, 发现之美 《憧憬》
发现之美 《憧憬》
Joe_showme 2014-1-18 05:37 1414 7
2014年1月11日作业《留一盏灯给你》
《留一盏灯给你》
Joe_showme 2014-1-18 05:35 1153 5
VG900发现之美-西安站-scraud
scraud 2014-1-17 21:46 733 0
VG900发现之美-西安站-曲江翁
曲江翁 2014-1-17 14:32 749 0
VG900发现之美
我的作业优酷上提交不上去,请给与指导,sku
cyz_sie 2014-1-17 09:38 772 3
视频: 20140111索尼视频拍摄活动
视频: 20140111索尼视频拍摄活动
我叫徐小臭 2014-1-17 09:22 895 2
12日索尼活动,交作业
参加活动,受益非浅。
侯伟 2014-1-16 17:51 743 3
VG900发现之美 西安摄影论坛组织的11日摄影作品
老牛西安 2014-1-16 12:56 912 2

快速发帖

还可输入 80 个字符
您需要登录后才可以发帖 登录 | 注册会员

本版积分规则